| État de disponibilité: | |
|---|---|
| Quantité: | |
Introduction
La chaîne de production du chili est conçue pour améliorer la saveur et prolonger la durée de conservation de l'assaisonnement du chili. Pendant le traitement, des ingrédients tels que le sel, le sucre, le vinaigre, l'amidon et les conservateurs alimentaires (benzoate de sodium, sorbate de potassium) sont ajoutés précisément. Tous les matériaux sont mesurés à l'aide de systèmes de pesage ou de débitmètres pour assurer des proportions précises.
Une fois préparés, les ingrédients sont mélangés dans un réservoir de mélange, suivis par l'homogénéisation, le dégazage et le pasteurisant. Pour maintenir la sécurité et la fraîcheur des produits, l'assaisonnement du chili est rempli à 35 à 89 ° C , car il contient de riches nutriments. Après une garniture à chaud, un pasteurizant au bain-marie ou un tunnel de refroidissement pasteurisant de type pulvérisation est appliqué pour la pasteurisation secondaire. Le produit est ensuite refroidi de 80 ° C à 30 ° C avant l'emballage final dans les cartons ou le rétrécissement.
La ligne de production complète du chili comprend généralement:
Système de génération d'eau RO
Système de production d'eau chaude
Système de dissolution du sucre
Système de mélange de ketchup tomate
Système d'homogénéisation, de dégazage et de stérilisation
Système de remplissage et d'emballage
Système de nettoyage CIP
Étant donné que la méthode d'emballage détermine directement le choix de l'équipement de remplissage, nous fournissons des solutions sur mesure en fonction des différentes exigences d'emballage. La ligne de production peut également être personnalisée en type continu ou par lots , en fonction du budget et de la capacité de production du client.
Fonctionnalité et avantage
Matériau de haute qualité : Fabriqué avec de l'acier inoxydable 304 durable de qualité alimentaire pour la sécurité et la durée de vie à longue durée de service.
Conception personnalisable : les spécifications de l'équipement et la disposition des lignes peuvent être adaptées pour répondre aux besoins de production de chaque client.
Excellente qualité de produit : assure une saveur, une texture cohérente et une durée de conservation prolongée de l'assaisonnement au piment.
Haute efficacité et flexibilité : prend en charge une production à grande échelle avec des opérations flexibles, offrant des solutions personnalisées pour différents budgets et capacités.
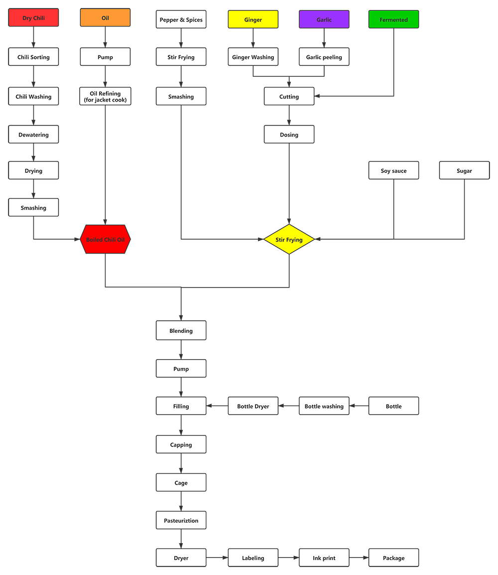
>> Processus de production
Flux de production pour la ligne de production du chili

La machine à laver à bulles est équipée d'une pompe à circulation d'eau et de générateurs de bulles. Les matériaux sont doucement nettoyés et avancés par l'eau roulante, simulant efficacement le lavage manuel. Ce processus garantit un nettoyage approfondi tout en minimisant les dommages aux matières premières.


Le pot à cuisson à la veste , également connu sous le nom d'un pot à vapeur ou de la bouilloire à vapeur à veste, est largement utilisé dans les industries de transformation des aliments et pharmaceutiques. Selon les exigences du processus, les pots à veste peuvent être conçus comme des types fixes, inclinables ou remués , avec des pièces fonctionnelles en option pour une plus grande personnalisation.
Le corps en pot dispose d'une structure sphérique à double couche , où la veste moyenne est chauffée par une vapeur ou un chauffage électrique. Cette conception fournit:
Grande zone de chauffage et efficacité thermique élevée
Chauffage uniforme avec des résultats cohérents
Temps d'ébullition court pour les liquides
Contrôle de température facile et précis
Avec sa configuration flexible et ses fortes options de personnalisation, le pot de cuisson en galets est idéal pour divers besoins de production.


Le processus de mélange est la scène principale de la production d'assaisonnement au ketchup de tomate. Après mélange, un produit de ketchup semi-fini est obtenu. Ce processus hybride implique un mélange thermique , qui améliore l'efficacité en maintenant la température à 60–65 ° C pendant environ 15 à 30 minutes , selon la recette.
Le réservoir de mélange est construit avec une plaque 2B en acier inoxydable SUS304 / 316 à triple couche et équipé d'un mélangeur à palette fonctionnant à 0–65 tr / min . C'est la solution idéale pour mélanger le concentré de tomates dilué, le sucre et d'autres ingrédients dans le ketchup.
Les caractéristiques clés comprennent:
Structure de haute qualité : conception en acier inoxydable à trois couches pour la durabilité et l'hygiène.
Mélange efficace : le mélangeur à palette garantit même le mélange à une vitesse contrôlée.
Système intégré : équipé d'une entrée / prise de matériau, d'un thermomètre PT100, d'un ensemble de soupape de vapeur, d'un capteur de niveau liquide, d'une boule de nettoyage CIP et d'une valve sanitaire.
Ce système garantit une qualité de produit cohérente, un contrôle précis de la température et un nettoyage facile, ce qui le rend essentiel à la production de ketchup et d'assaisonnement.


Après homogénéisation et pasteurisation, la sauce au chili ou le ketchup peut être emballée dans des sacs scellés à quatre côtés, des boîtes de conserve, des bouteilles d'animaux de compagnie, des bouteilles en verre ou des sachets debout , selon les besoins des clients.
La machine à remplir est conçue pour s'adapter à différents formats d'emballage , assurer un remplissage précis, une qualité d'étanchéité élevée et le maintien de la fraîcheur des produits. Nous fournissons des solutions de remplissage personnalisées pour répondre aux besoins d'emballage spécifiques, que ce soit pour une production à petite échelle ou de grandes lignes industrielles.


Pour assurer la sécurité des produits et prolonger la durée de conservation, le produit fini nécessite une pasteurisation secondaire . Deux méthodes de stérilisation sont disponibles, sélectionnées selon le type d'emballage :
Spray pasteurisation et tunnel de refroidissement :
Pour les canettes en étain ou le ketchup en bouteille, l'eau chaude est pulvérisée sur la surface du produit pour la pasteurisation, suivie d'une eau de refroidissement jusqu'à ce que la température ambiante soit atteinte.
Pasteurisation du bain-marie :
Pour les packs de dose ou les sachets debout, les produits sont entièrement immergés dans l'eau chaude pour la pasteurisation, puis refroidis à l'eau froide. Enfin, l'air comprimé est utilisé pour éliminer les gouttelettes de surface.
Le processus de stérilisation secondaire comprend:
Préchauffage avec de l'eau chaude à 95 ° C
Pré-refroidissement avec de l'eau tiède à environ 65 ° C
Refroidissement final à température ambiante (≈30 ° C)
L'ensemble du cycle prend environ 40 à 60 minutes , assurant la sécurité alimentaire, la stabilité et la durée de conservation prolongée.

Spécification
| Valeur | du paramètre |
|---|---|
| Matières premières | Pâte de tomate, piment, œuf, etc. |
| Produits finaux | Ketchup de tomate, sauce chili, mayonnaise |
| Capacité de production | 0,5 - 5 T / H |
| Options d'emballage | Bouteilles pour animaux de compagnie, bouteilles en verre, canettes, sacs de pochettes |
Application
Largement utilisé dans la production de divers condiments, comme la sauce chili, le ketchup à la tomate, la mayonnaise et d'autres produits d'assaisonnement.
FAQ
Q: Soutenez-vous la personnalisation de la ligne de production du chili?
R: Oui, nous fournissons une personnalisation complète du processus en fonction de vos exigences spécifiques.
Q: Quelle quantité d'espace est nécessaire pour construire une usine?
R: La zone du site requise dépend de votre capacité de production et de votre configuration d'équipement. Nous évaluerons votre projet et fournirons des recommandations professionnelles.
Q: Fournissez-vous un service d'installation sur place?
R: Oui, nous organisons des ingénieurs expérimentés pour l'installation de porte à porte et la mise en service de l'équipement.